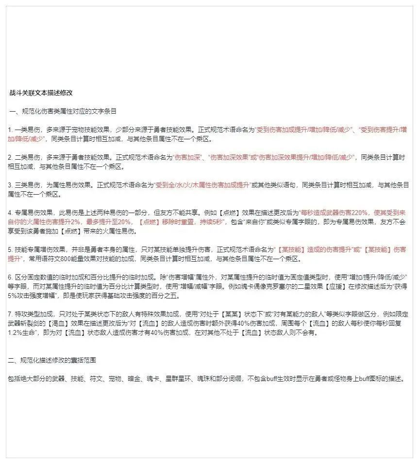
《我的勇者》忍者新手攻略:

魂珠用的是恶灵的诅咒
宠物的奥义位换成蛇好一点
下面这个是打桩的方案

竞技场套跟打桩套基本是一样的,换把武器就行
魂珠用的是恶灵的诅咒
水忍的技能频率不算低
实测几分钟都不会断
脸不是太黑都不会有什么问题
实在脸黑就换成点墨吧
【简评】
2025.4.28
蛙蛙正式推出了新的水系——褪羽 · 斯托拉斯
操作
简单评价一下这次的忍者
操作还算简单,紫色技能改为半自动施法了
这个还算不错
橙色技能拉满冷却的情况下,3秒一个
不会太紧张,还算可以接受
没有那种猛戳屏幕的感觉
按着节奏来打就行
输出模式
紫色技能叠层,然后橙色技能爆发
橙色技能爆发之后普攻附魔(三星魂珠效果)
附魔后的普攻伤害非常高
能占到总输出的一半左右
因此,强烈建议大家一直点击普攻
不管有没有附魔
刷图体验
个人体验下来,王珠(恶灵的诅咒)
刷图的感受要比群珠(邪神的契约)好上一些
主要还是群珠强制位移,然后又回到原点
这种会导致罚站的机制,让刷图的体验不太好
但是范围是真的很大
能打一个屏幕
特殊属性
攻速的话,有个2.0就行
有这么多就可以达到攻速上限了
冷却呢,因为武器自带了30%
所以,这边建议有能力的都拉到45%去
不会太难
*叠甲时间
攻略本质上是提供一种【解题思路】而并非【标准答案】
更多的是让人看完后
能够对于自己想了解的方向有一个大概的认知
所以,大家看完后应该要有自己的思考
游戏,就应该怎么舒服怎么玩
最适合自己的搭配才是最好的搭配
忠于自己,这很重要


【装备选择】

头:鸟兽覆面
属性选择:水攻,爆伤
结晶符文选择:护甲
核心符文选择:水攻
披风:毕方之羽
属性选择:水攻,攻强
结晶符文选择:水攻
核心符文选择:水攻
胸甲: 斗气衣
属性选择:水攻,暴击值
结晶符文选择:火抗性
核心符文选择:水属性符文能量
项链:轻羽挂链
属性选择:水攻,爆伤,攻强/穿透(前期建议穿透)
结晶符文选择:爆伤(前期建议穿透)
核心符文选择:首领伤害/护盾伤害(刷体力的时候带护盾伤害,打boss就带首领伤害)
戒指:绷带护手
属性选择:水攻,爆伤,攻强/穿透(缺什么补什么)
结晶符文选择:水攻(前期建议穿透)
核心符文选择:首领伤害/护盾伤害(同上,就不多废话了)
脚:弹性胶鞋
属性选择:水攻,穿透
结晶符文选择:攻强/护盾伤害(打群怪秘境就带护盾伤害)
核心符文选择:水属性符文能量
*装备上哪里弄
主城界面,点击开始冒险——混沌地牢——混沌祈愿——锁定道馆主套装——159空心(刷哪张图都行,这张图跑图比较快)
最好刷第十层,爆率是最高的
三十和第十层的爆率是一样的
不用纠结
前期打不过可以论坛找找大佬带
或者官方群里找找
装备刷到什么程度停手?
起码得是下图这个程度

三件蓝孔气功,且混沌特性三级
三件蓝孔兆祸,且混沌特性三级
需要注意的是,气功三件套是固定位置
气功刷齐之后,其他位置放兆祸套的装备就行
混沌装备算是前期提升最快最大的系统了
最主要的是不花钱,每天刷刷就行
红色品质的装备不要升级,太古品质的才配升级(彩色边框的就是太古品质)
【武器搭配】

从左到右依次为:
雪吹(魔女武器)
王棋(西洋棋)
闪光冲浪王(冲浪王)
括号内为武器未觉醒时的名称
萌新做武器的时候以括号内的名称为准
下图框起来的地方为游戏图鉴
里面包含了武器/魂卡/装备
学会利用游戏内自带的工具
可以帮助你快速理解游戏

核心主手武器:雪吹
属性选择:暴击,首领,水攻(萌新开荒期,水攻换穿透)
优先五星,五星之后伤害暴增
一定要主手这把武器!!!(下图为主手展示)

小小的牢忍你牛波一,你滴伤害可真是低
副手武器:王棋(西洋棋)
属性选择:穿透,暴击,爆伤
觉醒属性选择:爆伤/攻强(洗到什么用什么)
武器效果:提供巨量首领伤害,但是需要叠层
在中长线环境中是非常不错的选择
比如公会战,混沌地牢以及内桩(木桩训练副本,测试秒伤的地方)
副手武器:闪光冲浪王(冲浪王)
属性选择:穿透,首领,爆伤
觉醒属性选择:爆伤/攻强(洗到什么用什么)
武器效果:提供高额削甲和削抗
以及技伤、普伤和属攻
武器的五星顺序:
雪吹
闪光冲浪王(冲浪王)
王棋(西洋棋)
在前期,穿透和元穿都是非常稀缺的属性
而这两个属性如果不够
就会少很多很多的伤害
所以魔女武器五星之后,下一个应该优先五星的
就该是闪光冲浪王(冲浪王)
*需要注意的是,三把武器必须要有两个暴击词条
以防止暴击不够
暴击不用堆太高,保持常驻140%
可以随时堆到150%的程度就行
武器上哪儿弄呢?
先说魔女武器,也就是雪吹
一般通过抽抗争宝箱来获取(如下图所示)

需要注意的是,抗争宝箱是小秘境一百层之后解锁的
前期除了新手的五十,其他的就不要抽了(点名新手限定池子,里面的武器都是过时的东西)
武器除了抽取之外,还有一种比较快的获取方式

那就是超绝性价比礼包——魔女珍藏
这边推荐要氪就直接氪198档
有额外的资源不说,还会返140粉钻
性价比算是游戏里最高的那一档了
氪完就能拿到洗好属性的魔女武器
除此之外,还有技能(要去珍藏商店兑换)、符文、宝石、武器碎片……
资源之多,足够让你当场进化成三体人
限定武器上哪弄
微氪和纯白嫖玩家
钻石都留着,每天去商场买一把限定武器钥匙(位置如下图)

雷打不动,能买就每天都买
然后等待所罗门的宝藏返场
这个活动是双倍碎片掉落
【樱花道馆】所罗门极简攻略(萌新必看!) – 我的勇者精品攻略 – TapTap 我的勇者论坛
上面这个链接是所罗门的攻略
如果不想这么慢呢
一般情况下,bd更新的前后几天
都会跟着一个所罗门的宝藏
所以,你只需要花钱买点钥匙
就可以马上把武器做出来
卖钥匙的地方在下图

除了这个之外,你还可以每天用6粉钻购买(地点在第一张图的位置)
次数是每天刷新的
平常通过氪金可获取到的大概就这些
碰到大型节日还会有专属折扣商店
届时,商店里也会有低价钥匙礼包出售
【魂卡搭配】

百分比攻强是什么?

这个就是百分比攻强
冷却要多少
最好是45.三十出头的话
点的太快紫色技能层数容易跟不上
导致橙色技能打不出满层的爆发
进而伤害变低
攻速要多少
天赋带个瞬步忍,再带个林守
其实就差不多了
也就是2.超过也没收益
不够的话补到这个数就行
*魂卡哪里弄?

商城——热点导购——阿狸的超值商店——魂卡
里面的自选包,所有的魂卡都有
建议先搞饰品卡和武器卡
饰品卡优先弄出两张元素穿透的
武器卡优先弄出暴伤值
或者暴击值(暴击没到140%都算不够)
前期赌卡不用想太多
主属性对了,副属性两星就行
之后再慢慢搞四星的

关于100%四星卡给谁比较好
我这边给三张卡提个名
你可以自行选择
1.烈焰龙皇
2.鎏金蛇影
3.烈焰猛虎
他们共同的特征就是保值
短时间内不会被新卡顶替
所以推荐它们
【技能搭配】

【灾厄骤至】BD技能
主要输出技能,伤害来源之一
由于普攻的伤害来源是橙色技能的倍率
所以优先升级它
【冰璇】BD技能
施法后造成伤害并回血
主要作用就是给橙色技能叠层
伤害占比不大,升级优先级排在橙色技能后面
【魔幻 · 乱花迷人】
开关技能,点击一次即可
技能开启期间能量消耗降低45%,技伤提升20%
能量上限降低50%
符文三件套给了回蓝
根本不用怕
【阴影潜行】
刷图带着凑数的技能
开启之后无敌
还加点移速
缺伤害可以给它换成水种子或者点墨
*技能哪里弄?
BD技能,即【灾厄骤至】与【冰璇】
从宝箱的【抗争宝箱】池子抽取
或者从魔女珍藏的商店兑换(要钱)
而【阴影潜行】与【魔幻 · 乱花迷人】
除了可以在抽BD技能的时候顺手抽取之外
还可以通过游戏赠送的一些技能自选包里获取

商城也有的卖,100钻一本
除了以上的办法,你还可以通过商城的刷新商店获取
概率刷出钻石/金币购买的技能书(具体看下图)

刷新商店所需的刷新币,可以去到活动玩法里的异界之门获取(如下图所示)

白嫖的法子有很多,等你去发现
但,如果你不想这么麻烦

商场对你来说会是个好地方,宿命魔女自选包可以拿【魔幻 · 乱花迷人】
普通的拿雷动就行
【宠物搭配】

奥义位的龙换成蛇会好一点,因为下期是群怪秘境
优先给疾跑位的温蒂妮升星,它的提升最大
其次是主攻位的狼魂和奥义位的云蛇仙
最后是古辛(因为它能白嫖)
升级的话优先给云蛇仙,因为奥义位的宠物有穿透
前期比较缺这属性
*宠物哪里搞

商城——所有礼包——宠物
宠物跟其他的东西不太一样
是每隔一段时间轮换几只
所以,需要耐心等待
【魂力搭配】

魂力爆发选择强攻之魂
活力之魂保命,护盾存在时
抗性翻倍
前期加点怎么点
优先点满首领伤害
然后其他的1:1:1这样子去点
【天赋搭配】



这个天赋可以说是忍者这个职业的特色
前期的穿透属性相对来说比较难获取
以木桩人房间为例
7000的护甲可以削减到5600
直接削减了1400
前期的收益非常高
所以要优先升满
*天赋人偶哪里搞

六十级之后任务界面的左边
会解锁一个职业特训
把里面的任务做了,可以拿到一些人偶
如果觉得太少,还可以花钱买高级职业特训勋章
可以多拿一倍的人偶
除此之外
竞技场的商店每周有五十个
公会的贡献商店每周也有五十个
商城的天赋人偶礼包
量力而行就好
【星盘搭配】


元穿够的一环换成逐日
萌新的话,前期更推荐安朵斯月刃
因为前期比较缺元穿


虽然挨打会扣蓝,但好在回蓝足够多
根本就不在怕的,站怪堆里游泳都没事
*怎么判断自己的属性是否达标

基本上每一个战斗关卡的进入界面
都可以查看怪物的属性
它有多少护甲,你就堆多少对应的穿透就行
元素穿透溢出之后会有一个线性的收益
护甲穿透是没有的
在计算护甲穿透的时候
记得带上你的天赋哦
以图为例,假如你有满级的甲贺流(削甲天赋)
6860*0.8=5488
那你就需要堆5488点穿透就可以达成基本条件了
暴击的话,还是以图为例
25%的抗性,那么我需要堆多少才能保证每一下都是暴击?
125%,就这么简单
它有多少暴击抗性,你就在100%暴击率的基础上多堆多少
【星界装备】

优先弄圈起来的这两个部位(耳环和手镯)
因为它们俩有元素穿透
元素穿透这个属性
在前期巨缺无比
而且它对伤害的影响还很大
尽可能的多凑元穿
是前期提升伤害的有效手段之一
*星棋/星界装备去哪里弄?
主城——开始冒险——世界冒险——星界远征——星海岛(团本)
团本奖励每次固定给一件职业外装
此外,团本商店也可以用打团本给的货币
来兑换外装以及一些其他的养成材料

【宝石搭配】
稀有属性选择:
属性压制>伤害增幅>克制伤害>技能等级>属攻>其他
压制和伤害增幅必备,剩下的就是克制伤害和技能等级的位置
那么一共就是:
9压制 9伤害增幅 9克制伤害 (此为毕业搭配,正常情况下有什么用什么)
副属性选择:
元素穿透(必备) 攻强/属攻/爆伤(三选一,洗出什么用什么)
前期攻强最优先,宝石的强化等级超过35之后,就可以换成属攻和爆伤(忍者属攻优先)

需要注意的是,魔女武器只能放当前流派的魔神石(如上图),放其他的不生效
所以不管玩什么流派,都最少要三个当前流派的魔神石
不然就不能装备九个红宝石了
*宝石上哪弄?
一般情况下都是上资源副本的宝石资源本刷取
矿区(一个限时活动)开启时则是全力刷矿区
平时节日的活动商店,会有宝石相关的礼包
升星材料,自选宝石礼包
量力而行就好
【魂珠搭配】

框起来的位置
是BD魂珠的摆放位置
恶灵的诅咒(王珠)和邪神的契约(群珠)他们俩都是BD魂珠
新手推荐先做恶灵的诅咒
它的泛用性较高
本职是对王
对群也能兼顾一点
刷图也比较舒服
BD魂珠做完之后,可以继续做安度马里系列的魂珠
安度马里是因为魂珠属性有首领伤害
收益还不错,所以优先级较高
而且后续不管怎么样都是要做三系的
先做木属性的魂珠也算是未雨绸缪了
*魂珠应该怎么做?
一般都是通过【所罗门的宝藏】这个限时活动来快速做出魂珠
这个活动可以让你钥匙掉的碎片翻倍,囤好钥匙
一次性打完,直接就可以把魂珠做出来
所以,钻石有多的话
可以考虑每天买一把钥匙存着
文章我的勇者 忍者新手攻略玩法攻略大全!来源于网络,如有侵权,请联系客服删除处理,作者:我爱艺游戏网,如若转载,请注明出处:https://5iy.net/youxi/30004
